网站公告
热门标签
资源专题
资源存档
联系我们
模板下载
苹果cms模板免费下
升级SVIP
登录 / 注册
模板下载网
整站源码
已测/专区/第二页
精品源码
415
已测/源码
175
简单/测试
102
亲测/源码
24
其它分类/合集
网站/源码
3736
企业/公司
650
程序/源码
827
支付/货币
422
商城/源码
291
app./源码
325
办公/电脑
240
电影/视频
233
素材/源码
89
推广/交流
79
模板/CMS
织梦/模板
1080
综合/模板
480
Discz模板
233
帝国/CMS
155
WrP/模板
124
pbootcms模板
777
本地/单机/游戏
动作冒险
1440
角色扮演
442
模拟经营
416
即时战略
398
射击游戏
250
休闲益智
222
恐怖丧尸
156
竞速体育
106
手游/端游
手游源码
1251
游戏源码
568
端游源码
386
网游单机
370
页游源码
294
HTML5游戏
55
1-9年级/课程
初中/课程/综合
初中语文
711
初中数学
914
初中英语
687
初中物理
484
初中化学
218
初中生物
59
初中汇总
144
初中历史地理政治
154
小学/课程/综合
小学语文
654
小学数学
630
小学英语
289
小学综合
128
编程
操作系统
1057
数据结构
214
游戏开发
212
软件编程
141
人工智能
105
软件测试
100
IT技术
85
嵌入式
73
网站建设
106
程序开发
20
语言
其它分类/合集
前端教程
1076
PHP教程
468
NET教程
401
运维教程
140
汇编语言
52
C++语言
294
易语言
121
JAVA教程
369
数据库教程
387
服务器教程
579
移动开发教程
1044
运营/办公
其它分类/合集
美工教程
470
电脑办公
141
电商运营
78
网赚教程
125
网络运营
95
UI设计
24
淘宝/抖音
自媒体运营
1087
咸鱼淘宝
122
抖音
289
直播
145
剪辑
122
带货
113
引流
78
快手
45
采集全站工具
好帮手
采集全站资源工具
支持对接发布的主题
资源介绍
淘宝
27
演示/关闭注册/支付
操作系统
会员专享优质资源
内容持续上新
分类
运营/办公
软件工具
语言/教程
程序/编程
淘宝/抖音
模板/CMS
文章/专区
整站资源
手游/端游
已测/专区
小学/课程/综合
单机/本地/游戏
初中/课程/综合
更多
IT技术
人工智能
嵌入式
操作系统
数据结构
游戏开发
程序开发
编程办公
网站建设
网络安全
软件测试
软件编程
标签
linux工程师
linux教程
windows从入门到精通
操作系统
操作系统技术
操作系统教程
服务器教程
价格
全部
免费
付费
赞助SVIP免费
赞助SVIP优惠
发布日期
修改时间
评论数量
随机
热度
至尊
操作系统
嵌入式实时操作系统μC OS Ⅱ(第2版) PDF_操作系统教程
资源名称:嵌入式实时操作系统μC OS Ⅱ(第2版) PDF 本书是Micro...
至尊
操作系统
Linux服务器环境搭建 (李君) 中文PDF_操作系统教程
资源名称:Linux服务器环境搭建 (李君) 中文PDF 本文采用的 Linux...
至尊
操作系统
Ubuntu 参考手册 中文PDF_操作系统教程
资源名称:Ubuntu 参考手册 中文PDF 资源截图:
至尊
操作系统
GNU Linux编程指南 入门 应用 精通 PDF_操作系统教程
资源名称:GNU Linux编程指南 入门 应用 精通 PDF 第一部分 Lin...
至尊
操作系统
Linux设备驱动开发详解 中文完整PDF_操作系统教程
资源名称:Linux设备驱动开发详解 中文完整PDF 资源截图:
至尊
操作系统
Linux C程序设计大全 吴岳 pdf_操作系统教程
资源名称:Linux C程序设计大全 吴岳 pdf 第1篇 Linux下C语言基...
至尊
操作系统
LINUX下oracle安装文档 中文_操作系统教程
资源名称:LINUX下oracle安装文档 中文 1. 以root身份登陆主机&...
至尊
操作系统
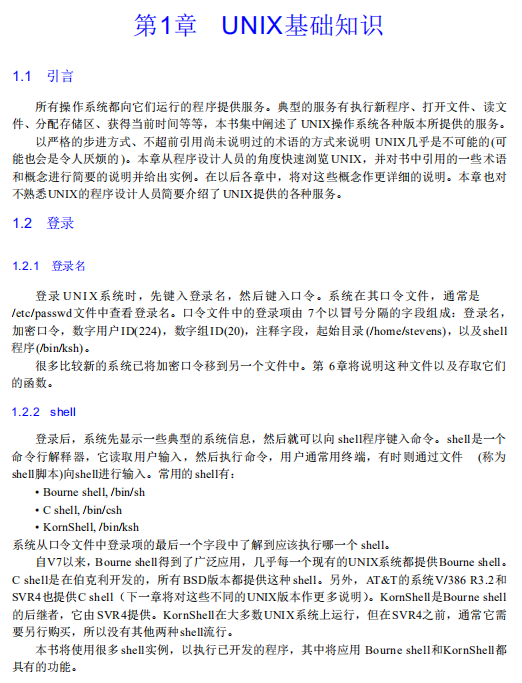
UNIX环境高级编程 (赵振平) 中文PDF_操作系统教程
资源名称:UNIX环境高级编程 (赵振平) 中文PDF 第1章 UNIX基础知识...
至尊
操作系统
嵌入式系统技术与应用 PDF_操作系统教程
资源名称:嵌入式系统技术与应用 PDF 嵌入式系统技术与应用的内容以循序渐进的方...
至尊
操作系统
跟老男孩学Linux运维(Web集群实战) PDF_操作系统教程
资源名称:跟老男孩学Linux运维(Web集群实战) PDF 第1章 Linux...
1
…
86
87
88
89
90
91
92
…
106
1
会员总数(位)
40993
资源总数(个)
0
本周发布(个)
0
今日发布(个)
2158
稳定运行(天)
提供最优质的资源集合
立即查看
了解详情