继10月9日抖音正式全面禁止第三方商品链接进入直播间之后,仅过去4天时间,抖音再一次发布了一条影响巨大(与每个人都息息相关)的重磅消息:抖音推广保证金管理办法。
▼抖音系统通知

具体内容是啥呢?
简单概况成一句话就是:10月20日开始,所有在抖音及抖音火山版平台,开通商品分享功能(商品橱窗)的用户,都需要缴纳500元的保证金。
注意,是“所有”。
也就是说,就算你是在10月20日之前免费开通了商品橱窗,如果还想继续使用商品橱窗功能,也要在10月20日之后收到系统通知后,在7个工作日内补交500元的保证金。

完整版的《抖音商品分享功能用户保证金管理办法》可点击文末阅读原文查看。
也就是说,10月20日开始,开通抖音商品橱窗的条件为:
1000粉丝
≥10条视频(成功发布并所有人可见)
实名认证
500元保证金
关于开通商品分享功能,需要缴纳保证金这件事,其实早在6月下旬抖音就已经透露过了,当时!就发过相关文章,并且猜测这个商品橱窗保证金可能是500元。
推荐阅读:
最新!开通抖音橱窗要收保证金,30天不带货就回收
3个月过去,该来的还是来了!
废话不多说,针对此次抖音商品分享功能保证金的问题,我们总结了几个你可能最关心的点来逐一解读。
01
不交保证金会怎样?
根据今天发布的最新《抖音商品分享功能用户保证金管理办法》,当保证金低于缴纳标准(500元)时,用户需在接到补缴通知后的7个自然日内完成补缴,超时未补缴的,平台将关闭帐号的商品分享功能。
针对保证金低于缴纳标准或超时未补缴的,平台可采取的措施包括但不限于:
限制提报营销活动、下架橱窗内全部历史商品、限制选品权限、隐藏所有视频的购物车、暂时或永久关闭商品分享功能(包括但不限于橱窗权限,购物车权限及直播商品分享功能权限)及不得提取全部未结算、未提现商品分享佣金的处罚。
也就是说如果你不缴纳保证金,或者是之前交过但是因为违规被扣除了部分保证金,但是没有在规定时间内补交的,你的商品分享功能都将会受到限制。
至于具体是哪一种限制,那可能要具体情况具体分析了。
毕竟现在这个保证金规则10月20日才开始正式实施,后续关于商品分享功能保证金的问题,!也会第一时间跟踪报道。
另外,再提醒一下,抖音直播间现在只支持添加来自抖音小店的商品链接。
还没有开通抖音小店的老板,10月31日之前抖音小店还是0门槛开通,只需要营业执照即可。而且开通抖音小店之后,还可以直接申请直播购物车权限。

02
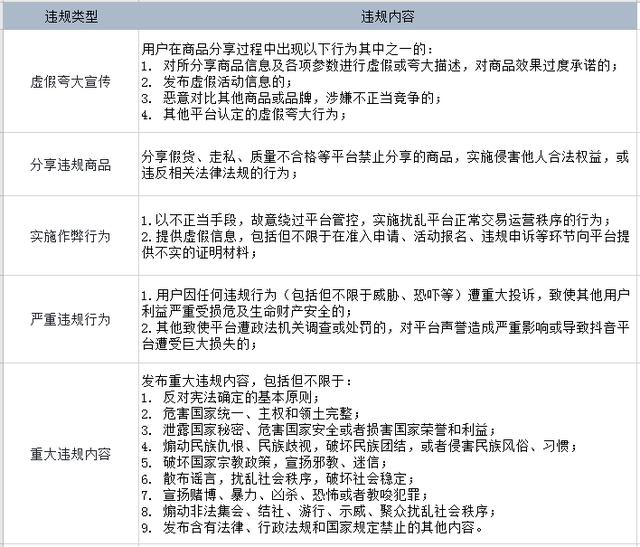
哪些情况会扣除保证金?
根据情节轻重,平台将违规行为分为5类:
▼点击可查看大图

注意,如果是由于你的违规行为(比如上述5大类),导致商品分享功能被暂时关闭的,可以在商品功能恢复后提交保证金提现申请。
如果是多次违规或严重违规,导致商品分享功能被永久关闭,平台可能会扣除所有的保证金。扣除的保证金是不会再退回的哈~
不过,对应的违规行为具体要扣多少保证金,在今天发布的《抖音商品分享功能用户保证金管理办法》里面并未提及。
后续如果平台更新了更加具体详细的保证金扣除规则,!也会第一时间跟进报道。
03
保证金可以退吗?
答案是可以的。
向官方提交并顺利通过退还考察期(7-15天)之后,500元将原封不动返还。
前提是在你没有任何违规的条件之下。
当你存在违规行为时(如下图),缴纳的保证金也会被冻结。即便不再使用商品分享功能,也无法将保证金提现到账。

需要注意的是,如果你要申请退回保证金,也就意味着你将无法继续使用商品分享功能。
今年开始,抖音对于电商的流量和政策扶持越来越多,同时为了平台良性竞争和长远发展,各种行为规范也越来越多。
500元保证金门槛的设置,看似是提高了达人入驻门槛;但却可以有效减少达人违规行为,更有利于剔除低质量内容,提高用户体验,有利于抖音电商生态的良性发展。
关于此次抖音商品分享功能保证金一事,你还有什么想了解或表达的?欢迎文末留言~
[/rihide]
常见问题FAQ
- 免费下载或者VIP会员专享资源能否直接商用?
- 本站所有资源版权均属于原作者所有,这里所提供资源均只能用于参考学习用,请勿直接商用。若由于商用引起版权纠纷,一切责任均由使用者承担。更多说明请参考 VIP介绍。
- 提示下载完但解压或打开不了?
- 找不到素材资源介绍文章里的示例图片?