网站公告
热门标签
资源专题
资源存档
联系我们
模板下载
苹果cms模板免费下
升级SVIP
登录 / 注册
模板下载网
整站源码
已测/专区/第二页
精品源码
415
已测/源码
175
简单/测试
102
亲测/源码
24
其它分类/合集
网站/源码
3736
企业/公司
650
程序/源码
827
支付/货币
422
商城/源码
291
app./源码
325
办公/电脑
240
电影/视频
233
素材/源码
89
推广/交流
79
模板/CMS
织梦/模板
1080
综合/模板
480
Discz模板
233
帝国/CMS
155
WrP/模板
124
pbootcms模板
777
本地/单机/游戏
动作冒险
1440
角色扮演
442
模拟经营
416
即时战略
398
射击游戏
250
休闲益智
222
恐怖丧尸
156
竞速体育
106
手游/端游
手游源码
1251
游戏源码
568
端游源码
386
网游单机
370
页游源码
294
HTML5游戏
55
1-9年级/课程
初中/课程/综合
初中语文
711
初中数学
914
初中英语
687
初中物理
484
初中化学
218
初中生物
59
初中汇总
144
初中历史地理政治
154
小学/课程/综合
小学语文
654
小学数学
630
小学英语
289
小学综合
128
编程
操作系统
1057
数据结构
214
游戏开发
212
软件编程
141
人工智能
105
软件测试
100
IT技术
85
嵌入式
73
网站建设
106
程序开发
20
语言
其它分类/合集
前端教程
1076
PHP教程
468
NET教程
401
运维教程
140
汇编语言
52
C++语言
294
易语言
121
JAVA教程
369
数据库教程
387
服务器教程
579
移动开发教程
1044
运营/办公
其它分类/合集
美工教程
470
电脑办公
141
电商运营
78
网赚教程
125
网络运营
95
UI设计
24
淘宝/抖音
自媒体运营
1087
咸鱼淘宝
122
抖音
289
直播
145
剪辑
122
带货
113
引流
78
快手
45
采集全站工具
好帮手
采集全站资源工具
支持对接发布的主题
资源介绍
淘宝
27
演示/关闭注册/支付
黑客教程
会员专享优质资源
内容持续上新
分类
运营/办公
软件工具
语言/教程
程序/编程
淘宝/抖音
模板/CMS
文章/专区
整站资源
手游/端游
已测/专区
小学/课程/综合
单机/本地/游戏
初中/课程/综合
更多
C++语言
GO/语言
Java教程
NET教程
PHP教程
前端教程
区块链教程
数据库教程
易语言
服务器教程
汇编语言
移动开发教程
运维教程
黑客教程
标签
spa
黑客教程
黑客编程教程
价格
全部
免费
付费
赞助SVIP免费
赞助SVIP优惠
发布日期
修改时间
评论数量
随机
热度
至尊
黑客教程
Burp使用详解(抓包上传教程) 中文_黑客教程
资源名称:Burp使用详解(抓包上传教程) 中文 本文档主要讲述的是Burp使用...
至尊
黑客教程
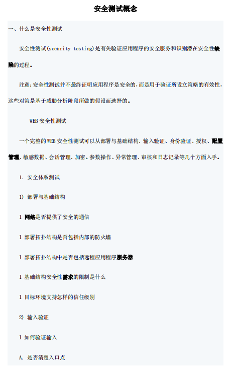
Web 应用的安全性测试入门 中文_黑客教程
资源名称:Web 应用的安全性测试入门 中文 安全性测试(security te...
至尊
黑客教程
linux下nessus的安装和使用 中文_黑客教程
资源名称:linux下nessus的安装和使用 中文 资源截图:
至尊
黑客教程
黑客免杀攻防 pdf_黑客教程
资源名称:黑客免杀攻防 pdf 第1章 变脸 第2章 免杀基础知识&n...
至尊
黑客教程
渗透测试指南(更新版) 中文PDF_黑客教程
资源名称:渗透测试指南(更新版) 中文PDF 渗透测试并没有一个标准的定义,国外...
至尊
黑客教程
nmap命令使用详解 中文_黑客教程
资源名称:nmap命令使用详解 中文 本文档主要讲述的是nmap命令使用详解;全...
至尊
黑客教程
WEB渗透 新手入门之初级工具利用 中文_黑客教程
资源名称:WEB渗透 新手入门之初级工具利用 中文 资源截图:
至尊
黑客教程
Google PageRank 技术解密 中文_黑客教程
资源名称:Google PageRank 技术解密 中文 本文档主要讲述的是Go...
至尊
黑客教程
Nmap在实战中的高级用法 中文_黑客教程
资源名称:Nmap在实战中的高级用法 中文 Nmap提供了四项基本功能(主机发现...
至尊
黑客教程
Web应用安全威胁与防治 基于OWASP Top 10与ESAPI PDF_黑客教程
资源名称:Web应用安全威胁与防治 基于OWASP Top 10与ESAPI P...
1
…
36
37
38
39
40
41
42
43
1
会员总数(位)
40993
资源总数(个)
0
本周发布(个)
0
今日发布(个)
2110
稳定运行(天)
提供最优质的资源集合
立即查看
了解详情